乐盈iii

东莞电机
东莞环球电机公司介绍

新闻动态

三相交流电机的启停可以利用接触器实现

分享到:
点击次数:  更新时间:2015-04-27 08:59:13  【打印此页】  【关闭

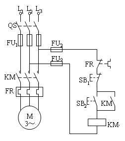
如何利用接触器来实现三相交流电机的启停,它们又有怎样的关联,下面东莞电机厂简单讲述:

    一个总开关(闸刀或断路器均可)、红绿两个按钮的按钮盒、5个熔断器短路保护、1个热继电器过热保护、交流接触器(额定电流大于电机的电流、线圈电压要与控制电路电压相一致),准备一些导线按照下面的电路图接起来就行了。
东莞电机电路图
东莞电机厂电路图
 
以上内容便是利用接触器实现三相交流电机的启停,更多的电机信息请继续关注东莞电机
 

标签:  电机 东莞电机 交流电机 节能电机

新闻资讯

联系方式

东莞环球电机

东莞电机网络经销部

电   话:400-005-6180

电   话:0769-22242892

电   话:0769-23882301

手   机:18944725591

传   真:0769-81380536